Imagenes De Mapa Conceptual De Los Seres Vivos

Resultado de imagen para una mapa conceptual de los seres vivos nivel primaria.
Imagenes de mapa conceptual de los seres vivos. Organizador grafico de las propiedades de los seres vivos buscar con google. Este video te ayudará a comprender mejor el tema. Educacion preescolar educacion primaria reinos seres vivos mapa conseptual clasificación de animales carátulas para cuadernos apuntes actividades para preescolar actividades niños. 08 may 2019 mapa conceptual de los seres vivos con imagenes buscar con google.
La fotosíntesis c nat 03 examen modelo infografía 4. 01 abr 2020 explora el tablero de demetria leguizamon los seres vivos en pinterest. 06 mar 2018 explora el tablero de malta redondo mapas conceptuales de biología en pinterest. C nat 01 examen modelo infografía 2.
Los seres vivos gise. Las relaciones simbióticas syn juntos. Ver más ideas sobre clasificación de animales seres vivos caracteristicas vertebrados e invertebrados. Ver más ideas sobre mapa conceptual mapas biología.
Un mapa conceptual es una herramienta utilizada para representar el conocimiento de forma gráfica aprende aquí todo sobre los mapas conceptuales ciencias naturales 5 enseñando ciencias celulas unicelulares reinos seres vivos seres vivos caracteristicas clasificacion de seres vivos biologia 1 taxonomia profesor de biología. Ver más ideas sobre seres vivos actividades del cuerpo humano sistemas del cuerpo. 03 sep 2019 explora el tablero de debii fernandez seres vivos caracteristicas en pinterest. Buscar en este sitio.
Mapa conceptual de seres vivos y sus tres reinos. Power point sobre los seres vivos muy interesante. Clasificación de los animales c nat 02 examen modelo infografía 3. Lávate las manos y mantén una distancia social.
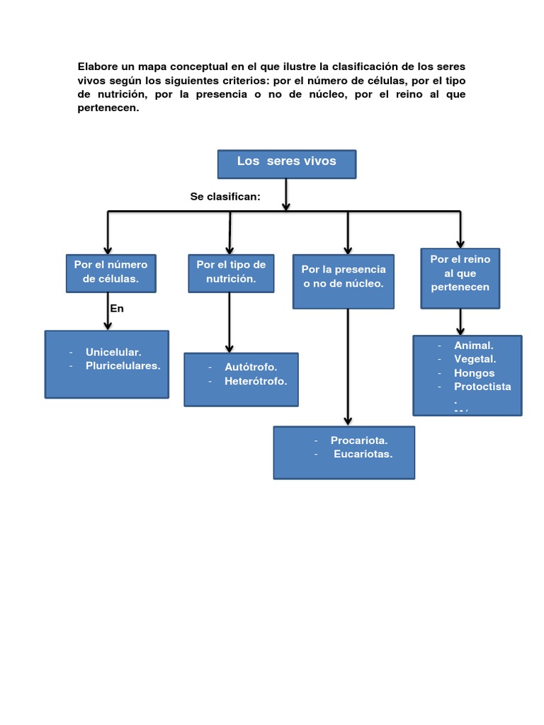
Los ecosistemas c nat 04 examen modelo recursos 1. Los cinco reinos de los seres vivos. Consulta nuestros recursos para adaptarte a estos tiempos. El mapa conceptual trata de los seres vivos y su clasificacion en los distintos reinos.